I am an electrical engineering student with a passion for innovation, problem-solving, and hands-on design. From 3D printing to circuit design, power systems, and renewable energy, I thrive on turning ideas into functional, real-world solutions that drive efficiency and sustainability.


This section showcases my engineering projects, highlighting hands-on experience in 3D printing, robotics, circuit design, and renewable energy. Each project goes beyond just the final result, detailing the challenges faced, problem-solving strategies, and technical skills applied throughout the process. From prototyping to final implementation, these projects reflect my passion for innovation and real-world engineering solutions.



Designing a functional 3D hand came with a unique challenge—getting the joints to move naturally and reliably. Early prints revealed that certain joint structures lacked flexibility or were too fragile under stress. To overcome this, I iterated through smaller prototype designs, refining the articulation before committing to a full-scale model. By testing and adjusting tolerances at each stage, I optimized the balance between durability and movement.
The final design was modeled in Onshape and 3D printed on a Bambu Lab A1, ensuring precision and strength while maintaining the flexibility needed for realistic articulation. The next step in this project is integrating motorized controls, allowing the hand to move dynamically and respond to external inputs, bringing it closer to a fully functional robotic system.
From a young age, I have been drawn to engineering and innovation, always eager to understand how things work and create solutions that make a difference. Now, as an electrical engineering student at Western, I am driven by a passion for problem-solving, hands-on design, and pushing the limits of technology. My experience spans 3D printing, circuit design, and power systems, where I have applied engineering principles to build functional and impactful projects.From developing a biometric security system to leading a team in designing a tornado simulator, I thrive on overcoming technical challenges and applying my skills in real-world applications. Whether working on hardware development, programming, or system optimization, I am always eager to learn, collaborate, and innovate. My goal is to use engineering to create meaningful change, contributing to projects that improve lives and help build a better world.

I am currently looking for a co-op position as an electrical engineer, where I can apply my hands-on experience, problem-solving skills, and passion for innovation. If you’re interested in working together or have any opportunities, feel free to reach out directly or fill out the contact form below—I’d love to connect!📞 Phone: 548-997-8482
📧 Email: [email protected]
🔗 LinkedIn: www.linkedin.com/in/korbyn-roberts-chaytor/
I appreciate you reaching out and taking the time to connect. I’ll be reviewing your message and will be in touch soon. Looking forward to the opportunity to chat!
As one of the Leaders, I led a student team in developing a tornado simulator for the Northern Tornadoes Project (NTP), designed to educate children about tornado formation and safety. This hands-on project involved overcoming engineering, financial, and communication challenges while ensuring the final product aligned with NTP’s educational goals.The development process followed the full engineering design cycle, beginning with research, prototyping, and iterative testing. Early versions of the simulator faced significant challenges, including structural instability, airflow inconsistencies, and ineffective vortex formation. To address these issues, we conducted research on Western University’s WINDEE Wind Tunnel, gaining valuable insights into aerodynamics and controlled airflow systems.Another key challenge was budget constraints, requiring strategic decision-making in material selection and component sourcing to keep costs low without compromising quality. Additionally, effective client communication was critical, as we regularly met with NTP representatives to refine our design, ensuring it met their expectations.Through multiple prototyping stages and a commitment to continuous improvement, we successfully created a working tornado simulator capable of visually demonstrating tornado formation. This project not only strengthened my technical skills in fluid dynamics, design, and prototyping but also reinforced the importance of leadership, teamwork, and adaptability in real-world engineering projects.








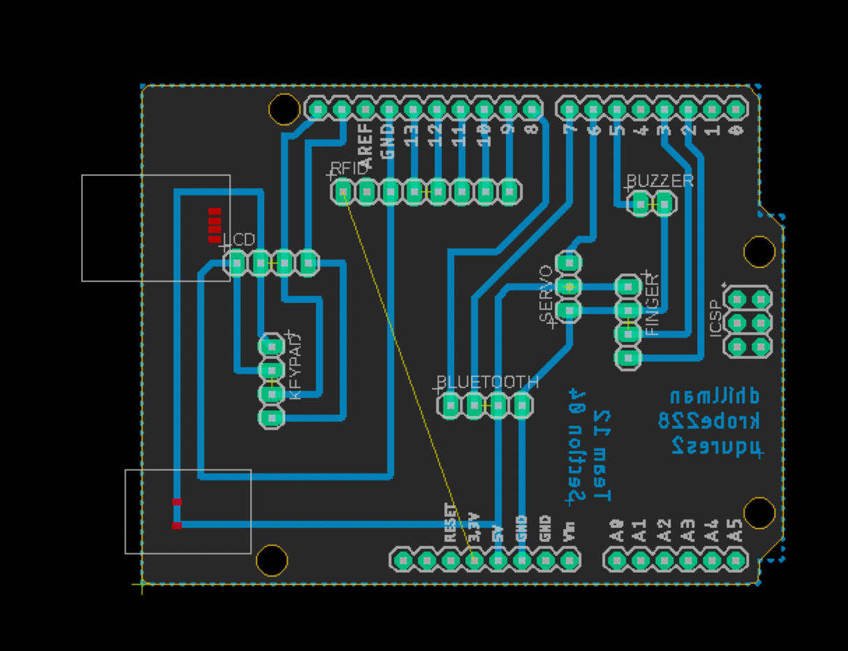
The BioLock is a biometric security system designed to unlock using fingerprint recognition, RFID authentication, and a numeric keypad, with an alarm system and LCD display for real-time feedback. Developed in C++ on an Arduino, this project applied the full engineering design process to create a secure, efficient, and compact locking solution.Project Development & Challenges:Working with a team of two other electrical engineers, we encountered several challenges throughout development. One major issue was address conflicts between multiple devices connected to the Arduino I2C bus. Through research and testing, we resolved this by manually reassigning addresses using jumper settings, improving system stability.Another challenge was optimizing the LCD display and 4x4 keypad integration, which required efficient coding and debugging to ensure seamless operation. Additionally, the Arduino’s limited memory and I/O space required careful resource management to integrate biometric scanning, RFID, and keypad inputs within system constraints.To enhance functionality, we also integrated Bluetooth connectivity, allowing the system to send real-time security notifications and remotely manage access. Implementing this feature deepened our understanding of wireless communication protocols, as we had to ensure seamless pairing, data transmission reliability, and security measures to prevent unauthorized access.Budget limitations also played a role, influencing component selection and PCB design. Using EagleCAD, we designed a custom PCB, optimizing layout to fit all components within the physical and electrical constraints. The final design was soldered and assembled, ensuring durability and reliability.Final Outcome & Lessons Learned:The BioLock system successfully integrated three authentication methods alongside Bluetooth communication, providing a robust security solution with real-time LCD feedback and an alarm system. Presenting this project in a formal setting reinforced the importance of technical communication and professional presentation skills.This project strengthened my expertise in C++ programming, circuit design, PCB layout, hardware debugging, and wireless communication, while also emphasizing the importance of team collaboration, problem-solving, and efficient resource management. Moving forward, potential improvements include expanding storage capacity, enhancing Bluetooth security, and refining the enclosure for increased durability and real-world application.


As an Operations Intern at Bluewater, I applied my engineering and leadership skills to design and construct community garden boxes, enabling fresh food production for donation to Inn of the Good Shepherd. Leading a team of 10+ volunteers, I was responsible for researching, designing, and overseeing construction, ensuring the structures were durable, cost-effective, and built within budget constraints.This project required hands-on technical skills, using drills, saws, and other tools to assemble garden beds capable of withstanding outdoor elements. Engineering challenges arose in creating stable and weather-resistant designs, which I addressed through structural reinforcements and material selection.The final result was a fully functional community garden, allowing for the sustainable growth of fresh produce to support those in need. This experience reinforced my ability to apply engineering principles to real-world problems, combining design, problem-solving, and teamwork to make a meaningful impact.



I really enjoy camping—it’s one of my favorite ways to disconnect, explore, and experience the outdoors. One of the most memorable places I’ve been is Jasper, Alberta, where I got to climb Whistler’s Summit at 2,464m. The views were absolutely unreal, and the whole trip was an incredible experience. Other favorite spots include Algonquin Provincial Park and Wildwood Conservation Area, both of which have given me some amazing memories.Right now, I’m planning a trip up to the Bruce Peninsula, and I couldn’t be more excited! There’s just something special about being surrounded by nature, whether it’s hiking, sitting around a campfire, or just taking in the quiet. Spending time with friends in the wilderness makes it even better—it’s the perfect mix of adventure, relaxation, and good company.
Music has always been a huge part of my life, and it’s something I connect with on a deep level. One of the best experiences I’ve ever had was attending John Powell’s How to Train Your Dragon concert, where I got to hear the incredible soundtrack performed live. The music was breathtaking, and getting to share that moment with my wonderful girlfriend made it even more special. There’s just something about live music that brings a whole new energy to a piece—feeling the music all around you, played by a full orchestra, is something I’ll never forget.My love for music really started in high school, where I played tenor saxophone in both jazz and concert band. Being part of an ensemble, working together to bring music to life, and experiencing the thrill of live performances sparked a passion that has stuck with me ever since. Even though I’m not actively playing in a band anymore, I still carry that love for music with me every day.You’ll almost always find me listening to something, whether it’s Kings Kaleidoscope, Arctic Monkeys, or some new artist I’m discovering. I’m always looking for opportunities to experience live music, whether that’s concerts, festivals, or even smaller local shows. There’s something truly amazing about being in the moment, surrounded by sound, and sharing that experience with others.






Staying active is a big part of my life, and I love making time to move, de-stress, and push myself. Going to the gym is a regular part of my routine—it’s a great way to clear my head and stay healthy while also working toward personal goals. Whether it’s lifting, cardio, or just getting my body moving, I always feel better and more energized afterward.I’ve also been involved in karate for years, earning my 6th-degree black belt, which has taught me a ton about discipline, perseverance, and mental toughness. Martial arts have been a huge influence on my mindset, both in fitness and in life. I also spent time wrestling, which pushed me even further, teaching me grit, adaptability, and the importance of both strength and strategy.Outside of the gym, I love playing Spikeball with friends whenever I get the chance. It’s the perfect mix of competition, fun, and staying active, whether it’s a casual game at the park or a more intense matchup. At the end of the day, fitness isn’t just about working out—it’s something that keeps me feeling good, both physically and mentally.



I was born and raised in Sarnia, Ontario, and for as long as I can remember, I’ve been drawn to building, problem-solving, and figuring out how things work. Like a lot of engineers, I started with the classic LEGO phase, always experimenting with new designs. But my real spark for engineering came in elementary school, when I joined the Maker Space Club, where we got to code little bots and tinker with technology. That’s when I realized I had a real passion for creating and innovating.Beyond just loving to build and create, I learned the importance of hard work, problem-solving, and always striving for excellence from my dad. He always taught me to work hard and put my best work forward. That same drive carried over into the time I spent with my grandpa, working on building decks and tackling construction projects together. Through those hands-on experiences, I learned how to use tools, plan efficiently, and troubleshoot unexpected challenges—skills that directly tie into engineering and design. Whether it was measuring, cutting, or figuring out how to reinforce a structure, those moments reinforced my love for turning ideas into reality and showed me how practical, hands-on engineering can make a real impact.In high school at Great Lakes Secondary School, I took every computer engineering class I could, constantly looking for ways to learn more and apply my skills. I graduated with my high school diploma, excited to take the next step toward my engineering career. That drive to explore, build, and improve things eventually led me to Western University, where studying electrical engineering has only confirmed that this is exactly what I want to do. Engineering isn’t just something I study—it’s something I love, and I can’t wait to see where it takes me next.

Here you’ll find the experiences that shaped how I work, both as an engineer and as a leader. I like turning models into working systems, building clear processes, and leaving teams stronger than I found them. Whether I’m leading cross-disciplinary projects, training the next group of leaders, or delivering standards-compliant hardware and documentation, I’m focused on reliable results that others can count on. These roles span hands-on engineering and people leadership, and they all reflect the same habits: learn fast, own outcomes, communicate clearly, and make measurable impact.


As Solar Lead with Sunstang, Western University’s solar car team, I lead the design, development, and integration of the solar array and MPPT systems, ensuring the vehicle operates efficiently and meets American Solar Challenge (ASC) regulations. This hands-on leadership role blends technical execution with team development, strengthening my power systems, system integration, and problem-solving skills in a fast-paced, real-world setting.Key Contributions & Skills:Electrical System Design & Integration – Led the design and implementation of a 4.8 kW solar array with MPPT (maximum power point tracking) integrated into a ~108 V battery. Delivered robust wiring harnesses and MC4 connector assemblies, and used PSIM, MATLAB/Simulink, Altium, and SolidWorks to model, validate, and met the design regulations set out by America Solar Car (ASC).Solar Array & MPPT Leadership – Drove array topology, string sizing, MPPT selection/integration, and test plans to maximize energy harvesting and system reliability. Applied high-voltage safety practices, executed verification procedures, and validated software/hardware interfaces to ensure dependable operation under competition conditions.Project Management & Team Collaboration – Lead ~15 general members by scoping work, assigning tasks, and running training workshops that future-proof the team through mentorship. Coordinate cross-disciplinary reviews with electrical and mechanical groups so subsystems integrate cleanly, stay on schedule, and meet strict safety/regulatory constraints.Being part of Sunstang has allowed me to apply theory to practice—designing, validating, and deploying high-power renewable systems. This experience reinforced my passion for sustainable engineering and prepared me to deliver standards-compliant hardware/software that works in the field, while building continuity by training the next generation of leaders.
As VP Events for P2C at Western University, I lead a team of 18 leads—each with their own volunteer teams—to create warm, welcoming spaces where people feel seen, connected, and safe. I love this role because it lets me multiply impact through people: coaching leaders, celebrating wins, and turning ideas into experiences that genuinely serve our community. I meet weekly with my leads to support them, clear roadblocks, and keep plans moving. I’m accountable for ~22 large events/year (often ~150 attendees), end-to-end, from vision to teardown, while ensuring full USC (University Students’ Council) compliance and smooth, professional execution. Even though this isn’t a technical role, it showcases reliability, ownership, and calm under pressure, the same leadership qualities strong engineers are counted on for.Key Contributions & Skills:Event Strategy & Operations – Translate goals into run-of-show plans with clear timelines, roles, and contingencies. Coordinate venues, AV, staging, signage, hospitality, and accessibility details so doors open on time and flow feels effortless. I’m big on checklists, dry runs, and debriefs to make every event a little better than the last.Team Leadership & Development – Lead 18 leads through weekly ops meetings, and 1:1 coaching. I focus on encouragement, clear expectations, and thoughtful delegation, building confidence in newer leaders and creating a resilient pipeline. I try to notice the quiet contributors, celebrate progress, and make it easy to ask for help.Compliance, Budget & Stakeholders – Ensure USC compliance (approvals, policies) while managing budgets and vendors with transparency. Align with campus partners and execs, track attendance and feedback, and turn insights into action—tightening processes without losing the human touch.Being part of P2C has strengthened how I own outcomes, lead people, and build repeatable systems. It’s taught me that great events similar to great engineering work, comes from reliable processes, clear communication, and teams that trust each other. I’m grateful for the responsibility, and I genuinely love doing this.






As an Operations Intern at Bluewater Church, I took on a diverse range of responsibilities, from facility maintenance and renovations to leading volunteer teams and running community programs. This role gave me hands-on experience in project management, leadership, and problem-solving, while also reinforcing my passion for making a tangible impact through engineering and teamwork.Key Contributions & Skills:Facility Maintenance & Systems Management – Performed regular maintenance and troubleshooting on building systems across two church locations, ensuring safety, efficiency, and functionality for community programs and events.Project Leadership & Construction – Led large teams of volunteers to execute major infrastructure projects, including renovating a second site and constructing outdoor gardens to support food security initiatives for the homeless.Education & Community Engagement – Developed and facilitated educational programs and lessons for groups ranging from 5 to 50 students, fostering growth and learning in a supportive and engaging environment.Mission Trip to St. Jerome, Quebec – Traveled to St. Jerome, Quebec, where I ran a day camp in French for local children and assisted in renovating a local church, further strengthening my ability to adapt, lead, and contribute to meaningful projects in diverse environments.This experience gave me valuable leadership, project management, and hands-on technical skills, all while allowing me to contribute to meaningful infrastructure and community-building efforts. Whether leading renovations, coordinating volunteers, or troubleshooting systems, I gained real-world problem-solving experience that continues to shape how I approach engineering challenges today.



As an Electrical Engineering intern at FAST (Free Appropriate Sustainability Technology) Lab, with Dr. Joshua Pearce who runs a top 0.1% research group, I worked hands-on at the intersection of renewable energy, controls, and applied research. I designed real systems, coordinated with industry partners, and produced the documentation needed to meet safety and regulatory expectations. I loved the day-to-day problem solving and the chance to turn models into working hardware that makes a measurable difference.Key Contributions & Skills:Off-Grid Solar Design & Validation – Designed a 35 kW grid-tied solar array to power hydroponics research. I used PSIM and SolidWorks for array topology, protection, and wiring; produced strict, standards-aligned documentation and test plans; and coordinated with London Hydro to ensure safety and regulatory compliance.Research & Real-World Impact – Supported agrovoltaics experiments enabled by the array; results showed a ~44% increase in crop production. Extended this work into early-stage design of shippable solar greenhouses aimed at boosting agricultural yields in developing regions—bridging lab insights with scalable, field-ready concepts.Automation & Controls (PLC Bioreactor) – Built a Siemens S7-1200 PLC system using analog sensors to manage nutrient dosing and pH control for the hydroponic process. The outcome was reduced manual workload by ~6 hours/day, increased output by ~32%, and delivered an estimated $37,668/year in savings—backed by clear operating procedures and maintainable code.Working at FAST Lab deepened my expertise in energy systems, control engineering, and rigorous documentation. I loved this technical electrical engineering role—owning deliverables, collaborating across disciplines, and ensuring what we design actually performs in the real world. This is the mindset and momentum I want to bring to my future career.

As an Undergraduate Summer Research Intern at Western University with Prof. Gerry Moschopoulos (renowned in power systems/power electronics), I worked hands-on with micro-inverter hardware and simulation to study efficiency, reliability, and real-world operating conditions. I’m genuinely thankful for this experience—it pushed me to learn upper-year power electronics content early and proved that I can ramp up quickly when the problem demands it. I loved the blend of careful lab work and clear communication: designing experiments, analyzing results, and packaging the findings so others could build on them.Key Contributions & Skills:Experimental Characterization & Data Engineering – Performed lab testing on micro-inverters intended for large-scale solar farms, measuring efficiency across load profiles. Structured and cleaned datasets in Excel, built formulas and checks for consistency, and produced publication-ready figures/tables used in academic resources.Modeling & Reliability Analysis – Developed PSIM models for partial-shading scenarios to evaluate energy yield, stress points, and implications for system reliability and lifetime. Used simulation results to guide and cross-validate lab testing, tightening feedback between model and measurement.Literature Synthesis & Writing Support – Compiled, organized, and summarized academic literature, contributing annotated material to support a technical book on solar energy (IEEE). Focused on traceable citations, clear terminology, and reproducible methods so future readers could follow the logic and replicate results.This role sharpened my ability to plan rigorous experiments, analyze data with care, and communicate results clearly. Just as important, it taught me how to learn fast—diving into advanced topics (converter behavior, switching losses, shading impacts) and applying them the same week in the lab. I’m grateful for the mentorship and responsibility, and I know the habits I built here—precision, curiosity, and follow-through—will set me up for success in my remaining years of school and beyond.



I led the design of a 35 kW grid-tied solar array powering a hydroponics research facility at FAST lab. I validated performance in PSIM and in SolidWorks, coordinated interconnection with London Hydro, detailed documentation, pre-tested the system, and worked with installers to ensure safely. The array enabled experiments and supported agrovoltaics trials that observed a ~44% crop increase.Key Contributions & Skills:
• Design & Simulation – Array topology, stringing, inverter/protection; validated in PSIM and SolidWorks.
• Utility & Compliance – Interconnection package, single-line diagrams, labeling, and test plans aligned to code and London Hydro requirements.
• Installation Support & Commissioning – Performed pre-install checks (polarity, insulation, IV curves) and supported installers during commissioning.


I designed and deployed a controls system that automates nutrient dosing and pH balancing for a hydroponic bioreactor using a Siemens S7-1200 PLC and analog sensors. I loved this project—it was a true electrical-engineering role that blended control theory, careful testing, and clear documentation to deliver measurable results for real users.Key Contributions & Skills:
• Controls Design & Implementation – Built closed-loop control for nutrient and pH adjustment on the S7-1200, interfacing with analog sensors and actuators. Defined setpoints, interlocks, and calibration checks; verified logic in staged tests before live operation.
• Process Integration & Validation – Integrated the control sequence with the hydroponic process, performed dry runs and on-system validation to confirm stability, dosing accuracy, and safe operation under changing conditions.
• Impact & Documentation – Reduced manual workload by ~6 hours/day, increased production by ~32%, and delivered an estimated $37,668/year in savings. Produced clear documentation and test records to support repeatable operation and future maintenance.